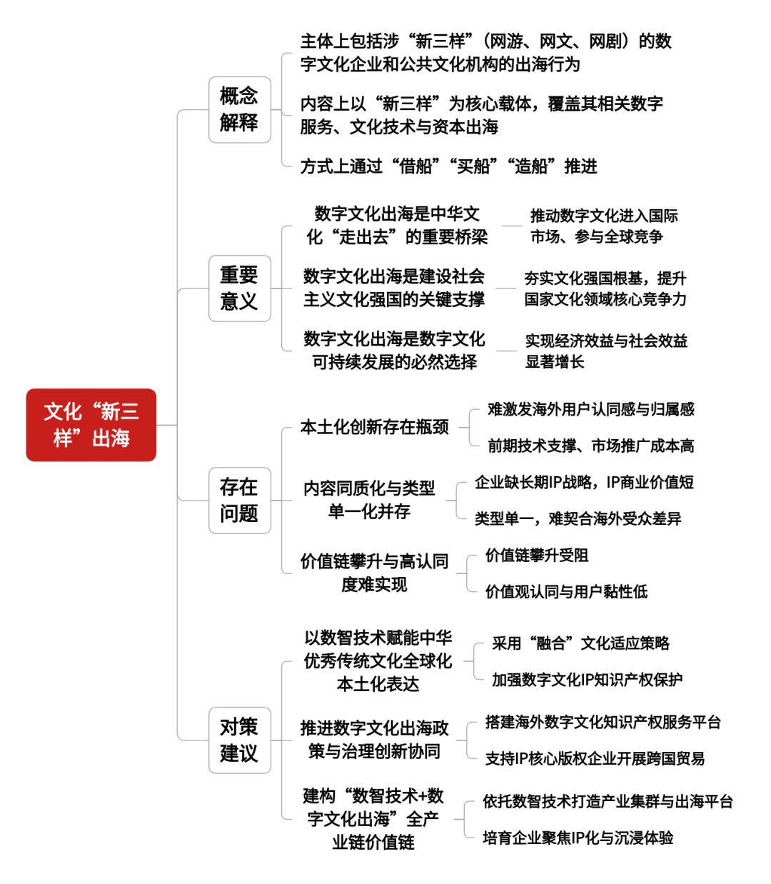
命题切入点
数字文化出海、文化贸易、文化软实力、数字文化创新
综合分析

案例积累
1.网游出海:技术突破与文化共鸣双轮驱动
2024年,中国自主研发的游戏在海外市场的实际销售收入达到185.57亿美元,同比增长13.39%。首款国产3A游戏《黑神话:悟空》自2024年8月20日上线以来热度不断攀升,国内外权威媒体对《黑神话:悟空》都给予了高度评价。
2.网文出海:AI赋能与生态化运营重构传播范式
2024年,网络文学出海市场规模超50亿元,培育海外网络作家46万名,用户超3.5亿,覆盖200多个国家和地区。
3.网剧与微短剧出海:译制剧标杆引领行业
近年来,中国网剧出海正经历从“输出作品”到“输出制作能力”的改变。在微短剧行业,根据短剧自习室近期发布的《2025海外短剧行业报告(上半年)》,仅今年上半年,海外短剧市场的收入就达到了10.88亿美元,同比增长249%;下载量更是累计突破5.26亿次,同比激增451%。
分论点积累
探寻文化根基,让传统文化“生生不息”
深挖创新潜能,让文化潮流“破圈狂飙”
架起传播桥梁,让中国故事“走向世界”
注重创新,打开文化产业发展“新格局”
提高品质,扩大文化产品供给“新高度”
加强技术,打造数字文化产业“新篇章”
政策背景
发展社会主义先进文化,弘扬革命文化,传承中华优秀传统文化。
——党的二十届三中全会
2025年5月26日,商务部、中央宣传部、文化和旅游部和广电总局四部门联合发布《关于2025-2026年度国家文化出口重点企业和重点项目的公告》。在四百多家文化出口重点企业中,软件和信息技术服务业企业占比提升,主要聚焦动漫、网游、影视等领域内容服务出口或为文化出海提供技术渠道支撑的企业。
重要讲话
要不断提升国家文化软实力和中华文化影响力。推进国际传播格局重构,创新开展网络外宣,构建多渠道、立体式对外传播格局。更加主动地宣介中国主张、传播中华文化、展示中国形象。广泛开展形式多样的国际人文交流合作。
——2024年10月28日
近年来,我国一些文学作品、网络游戏、网络影视剧成功“出海”,到中国旅游成为海外民众的新时尚,彰显了中华文化的力量、对外开放的力量。我们要强化用文化同世界对话的理念,广泛开展形式多样的国际人文交流合作,推动更多富有历史文化底蕴、反映当代中国生活、具备国际文化视野的作品走出国门。更加积极主动地学习借鉴人类一切优秀文明成果,创造一批熔铸古今、汇通中外的文化成果。
——《求是》2025年4月15日
金句积累
1.当前,大量网剧、网络文学、网络游戏这文化“新三样”扬帆出海,不仅拓宽了文化输出的航道,更推动中国文化实现破壁式传播。
2.新时代推进中国式现代化的新征程上,广大党员干部要锚定2035年建成文化强国的战略目标,坚持马克思主义这一根本指导思想,植根博大精深的中华文明,顺应信息技术发展潮流,勇担新的文化使命,让文化强国建设“扬帆远航”。
3.既要擅长博采众长,积极主动地学习借鉴人类一切优秀文明成果,将全球优秀文化“请进来”,更要擅长讲好中国故事,借助社交媒体、短视频平台等新兴媒体工具,让优秀文化作品“走出去”,构建中国特色战略传播体系,扩大文化传播的覆盖面和影响力,让越来越多的“中国声音”在海外被倾听,展现可信、可爱、可敬的中国形象。
4.要提升优秀传统文化国际传播效能,支持文艺、出版、影视、动漫等文化产品走向国际市场,用纪录片、影视剧等形式展示中华文化的历史年轮、呈现美美与共的东方智慧、分享“一带一路”的当代实践,打造更多有影响力的文化“国家名片”。
5.数字文化平台企业依托资本和技术优势,通过合作、并购等方式出海,搭建海外内容原创平台,运用数字技术挖掘海外消费者兴趣,培养稳定受众,提升中华文化国际传播效能。
6.以文化自信为帆、创新为舵、国际视野为桅,引领文化出海,贡献智慧和力量,推动中华文化在全球传播,为进一步全面深化改革注入新动力,携手开启文化出海新篇章,搭好文化“新航船”,共辟“新领域”。
7.我们可以借助现代科技的“翅膀”,如互联网、社交媒体等,“拓宽视野”提高文化传播的效率和影响力。
8.为文化创新创造注入源头活水,通过数字化手段和创新设计,让中华优秀传统文化“开新花”“结硕果”。
扫码关注最新考情资讯
扫码领取免费备考资料