命题切入点
基层治理、精细化服务、化解矛盾纠纷
政策背景
完善网格化管理、精细化服务、信息化支撑的基层治理平台,健全城乡社区治理体系,及时把矛盾纠纷化解在基层、化解在萌芽状态。
——二十大报告
要推动社会治理和服务重心下移、资源下沉,提高城乡社区精准化精细化服务管理能力,构建网格化管理、精细化服务、信息化支撑、开放共享的基层管理服务平台。
——“十四五”规划
城市治理的很多工作要靠基层党组织这个战斗堡垒和社区这个平台去落实,要厘清城市社区职责事项,继续推动资源下沉、完善服务设施,强化网格化管理、信息化支撑,提高社区精细化治理、精准化服务水平。
——习总书记在重庆考察时强调
改进网格化管理服务,依托村(社区)统一划分综合网格,明确网格管理服务事项。
——《关于加强基层治理体系和治理能力现代化建设的意见》
综合分析
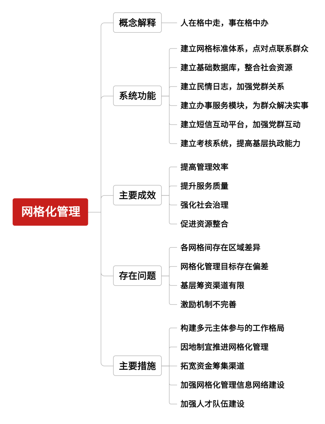
【概念解释】
网格化管理就是依托统一的城市管理以及数字化的平台,将管辖地域划分成若干网格状的单元,并对每一网格实施动态、全方位管理,形成“人在格中走,事在格中办”的治理体系。

分论点积累
“小网格”推进“大融合”,引领治理新格局;
“明职责”压实“大责任”,以上率下铸合力;
“组团治”汇聚“大合力”,服务群众零距离。
建立“微网格”,夯实基层治理“微单元”;
集结“微力量”,注入基层治理“新活力”;
网格“微智治”,探索基层治理“新路径”。
在与“网”同频中强化组织建设;
在沉“网”赋能中聚合资源力量;
在精“网”增效中持续惠民利民。
金句积累
1.努力实现“人在格中走、事在格中办、情在格中系、难在格中解”,打通基层社会治理“最后一公里”。
2.实践证明,更好发挥基层党组织的战斗堡垒作用,推动资源在基层聚集、问题在基层化解、工作在基层落实,就能不断提升城乡治理水平。
3.架起沟通群众的连心桥,下好服务群众的先手棋,才能打好基层治理的主动仗。
4.建立完善党建引领统筹、一张网格兜底、一支队伍统管、一个平台统调、一套制度保障的治理模式,着力提升抓落实、解难题、促发展的能力。
5.当前,随着经济社会快速发展,基层社会治理遇到不少新矛盾、新问题,我们将进一步完善网格治理,优化服务能力,更好破解各种治理难题和创新课题。
6.新时代新征程,我们将坚持以人民为中心,把增进群众福祉作为党建引领基层治理的出发点和落脚点,不断创新治理模式,打造共建共治共享的社会治理新格局,为经济社会高质量发展提供坚实保障。
7.我们应充分利用网格员熟悉人情、地理和人脉的优势,通过常规的上门走访、政策宣传和信息收集,为群众提供及时、贴心的服务,实现“小事不出户、琐事不出格、大事不出网”,从而将网格服务真正延伸到基层的每一个角落。
8.随着网格化治理的深入推进,我们欣喜地看到,这些细密的网格不仅提升了基层治理的效能,更让群众的幸福感在家门口“满格”。
9.网格化治理让每一项服务都更加精准地触达群众的需求,它不仅是基层治理的创新实践,更是提升群众获得感、幸福感、安全感的有力抓手。
扫码关注最新考情资讯
扫码领取免费备考资料